Tieferlegung Peugeot 407 Coupe 2.7

Die wohl interessanteste Kategorie. Ihr habt Probleme mit Eurem Peugeot? Die Werkstatt weiss mal wieder nicht weiter? Das Handbuch gibt auch nichts mehr her? Na dann, stellt Eure Frage hier rein.
Antworten
thetrueholly
Radarfallenwinker
Beiträge: 16
Registriert: Mo 04.06.12 14:19
Land: Deutschland

Tieferlegung Peugeot 407 Coupe 2.7

Beitrag von thetrueholly » Sa 08.09.12 15:29

Problem Tieferlegung eines Peugeot 407 Coupe 2.7 HDi:

Offenbar ist es eine Besonderheit dieses Modells, dass Dämpfer und Federn -nur- an der Hinterachse eine Einheit bilden (so auch nur komplett bei Peugeot zu bekommen sind) und entsprechend nicht zum Einbau von Tieferlegungsfedern demontiert werden können.

Ich habe bislang lediglich ein Tuner aufgetan, der angibt, mittels speziellem, selbst entwickeltem Verfahren die Federn doch ausbauen zu können, um Tieferlegungsfedern einzubauen- allerdings verlangt dieser geradezu unfassbar viel Geld hierfür- wie es halt so ist bei Monopolisten.

Nun meine Frage: Hat irgendjemand mit dem gleichen Modell auch dieses Problem gehabt und vielleicht eine andere Lösung- in kann mir als technischer Laie einfach nicht vorstellen, dass es für eine Fachwerkstatt mit ein wenig Kreativität unmöglich sein sollte, die hinteren Federn auszubauen, wenn es offenbar ja doch irgendwie geht?


(..Kurioserweise bietet Weitec ausdrücklich für diesen Fahrzeugtyp Tieferlegungsfedern an, schreibt dann aber im TÜV-Gutachten, dass sie doch nicht dafür geeignet sind, da eben die Federn der Hinterachse nicht zu demontieren sind...???!!!)

Benutzeravatar
Scimitar
ADAC-Fan
Beiträge: 510
Registriert: Do 06.03.08 17:47
Postleitzahl: 73733
Land: Deutschland
Wohnort: Ebersbach

Re: Tieferlegung Peugeot 407 Coupe 2.7

Beitrag von Scimitar » Mo 10.09.12 10:53

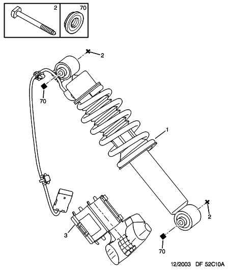
Sieht das vielleicht so aus?
df52c10a.jpg
Das Coupe ist oft mit einem elektronisch abgestimmtem Fahrwerk ausgestattet, was eine Erklärung sein könnte. Bis auf die Elektronik sieht es aber kaum anders aus, als bei meinem Fahrzeug. Dort ist auf dem Stoßdämpfer eine kleine Befestigung, auf die eine Scheibe geschoben wird, auf der wiederum die Feder sitzt. Kann gut sein, dass es bei Dir ähnlich ist, wenn auch nicht so offensichtlich.
Falls nicht, kannst Du vielleicht einfach auf ein konventionelles System wechseln. Die Befestigungspunkte sind wohl ähnlich. Du musst nur sehen, was die Elektronik dazu sagt, die Dich vielleicht mit Fehlermeldungen beglücken wird.

Antworten